
LB18 锂电池
大容量大电流持久耐用的动力电池
LB18 是一款大容量、大电流、持久耐用的动力电池,为水下机器人提供持久充足的动力!

水下动力新纪元

大容量

大电流

高品质

更持久
*实验室测得数据,不同环境下可能会受到影响

大容量,大电流、更持久

三星INR18650-30Q 高端电芯
原装进口 品质保证

LB18 锂电池组接口
充电、放电、检测

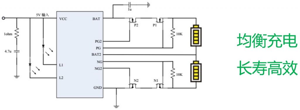
平衡充电
提高电池效率和使用寿命!

柱型排列
匹配设计恰到好处、充分利用空间,完美匹配3号水下密封舱

充放电操作简单 安装方便
众多水下机器人的首选!









水下探索,即刻展开
FindROV / BlueROV等设备安装 LB18 动力电池后,即可为水下机器人提供充足持久的动力!